河套融媒客户端
掌上巴彦淖尔微信公众号
河套融媒微信公众号
巴彦淖尔日报数字报
巴彦淖尔晚报数字报
搜索
首页
时政要闻
乡村振兴
旗县动态
临河区
乌拉特前旗
乌拉特中旗
五原县
杭锦后旗
乌拉特后旗
磴口县
社会民生
天赋河套
评论理论
评论
理论
北疆文化
融媒矩阵
当前位置:
首页
>
党纪学习教育
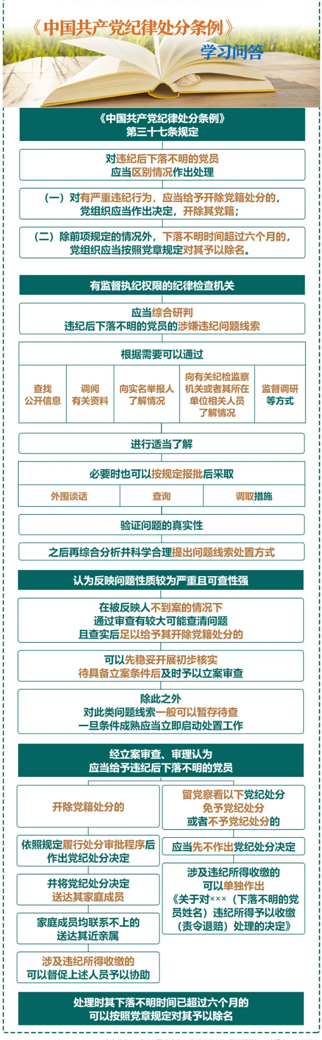
党纪学习教育丨党员违犯党纪后下落不明的如何追究党纪责任?
发布时间:2024-07-01 15:33:36
编辑:乔萍
来源:巴彦淖尔日报
人阅读
https://wan-htrm.bynesrmtzx.cn/
350,366
2
看见巴彦淖尔
湿地生态美 候鸟舞翩跹
河套初冬映像
夕阳美如画 清风醉晚霞
候鸟迁徙
bdall.peaapk.com
xtrb.peaapk.com
hdwxxg.peaapk.com
qhdceo.peaapk.com
tsxxg.peaapk.com
lyshangdu.peaapk.com
hsrb.peaapk.com
lanfxx.peaapk.com
chengdenews.peaapk.com
szyongdian.peaapk.com
dtnews.peaapk.com
yqnews.peaapk.com
changzhinews.peaapk.com
jcnews.peaapk.com
sxjzxww.peaapk.com
sxycrb.peaapk.com
lfxww.peaapk.com
sxllnews.peaapk.com
nmgnews.peaapk.com
baotounews.peaapk.com
tlsxxg.peaapk.com
bynesrmtzx.peaapk.com
shenyangx.peaapk.com
dlxxgs.peaapk.com
northtimes.peaapk.com
jilin.peaapk.com
ccxxg.peaapk.com
0437.peaapk.com
ybrbnews.peaapk.com
avapk