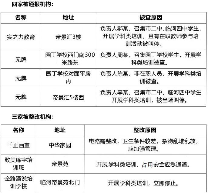
临河7家校外培训机构违规被查
根据教育部办公厅等十二部门联合印发的《关于进一步加强学科类隐形变异培训防范治理工作的意见》(以下简称《意见》)和《关于开展校外培训“监管护苗”2023年暑期专项行动的通知》〔内教监管函(2023)78号〕文件精神,按照“发现一起、查处一起”的原则,暑假期间,巴彦淖尔市教育局、临河区教育局联合临河区市场监管局、城市管理综合执法局等部门开展专项排查,共排查校外培训机构112家,涉及隐形变异违规培训问题7家,并将违规培训案例进行通报。
根据《意见》,联合检查组对发现的违法违规培训行为进行查处、严厉打击并予以曝光,执法人员当场下发停止或整改办学通知书,要求培训机构安全疏散学生,责令其立即停止办学,并退还所收费用,并对负责人进行诫勉谈话,向其宣传国家“双减”政策,涉事的在职教师由临河区教育局监审部门作出处罚。
如发现违法违规培训行为可联系临河区教育局进行举报。举报电话:7809832、7809801、18647861916
